河南一县政府两次成"老赖" 数千万征地款对不上账
发布时间:2017-04-07 15:19:22 浏览:
383
原标题:驻马店确山县政府拒不执行法院判决 数千万征地款对不上账
据中国之声《新闻晚高峰》报道,近日,江西宜春市奉新县政府被纳入全国失信被执行人名单的新闻,引起舆论关注。记者深入调查发现,全国已有多地县级政府因不履行法律文书确定的义务,上榜“失信名单”。其中,河南驻马店市确山县政府已有两次失信记录。根据驻马店中级人民法院判决,确山县政府在2011年的一次征地补偿案件中,有4千多万征地款对不上账,法院要求其限期公开发放及使用情况,但当地至今未公开。

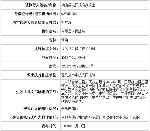
确山县政府拒不公开征地款去向被纳入全国失信被执行人名单。 本文图片均为央广网 图
原告任妮是确山县盘龙街道办事处西郊居委会西郊一组村民。2016年5月,她向驻马店中院提起行政诉讼,将确山县人民政府告上法庭,要求其公开西郊一组2011年征地款发放及使用情况。
任妮的亲属王根山说:“这六年来,坚持到今天,我就是要追问信息公开。这四千多万,我的征地补偿款就在这里面。这四千多万补偿款已经不知去向。”
因认为自家的征地补偿款未领到位,王根山已经打官司多年。正是根据县政府向法院提供的数据,王根山发现确山县人民政府向盘龙镇人民政府拨付西郊一组征地补偿款9900多万元,西郊一组领征地补偿款5800多万元,两项相减相差4100多万元的征地款去向不明。
王根山的代理律师周邦俊说:“县里出示的证据,总的补偿款和实际发给群众的补偿款相差4千多万。一审时,驻马店中级人民法院的法官就要求政府提供,但被告(确山县政府)没有提供。到高院的时候,仍然要求提供,但还是没有提供。
王根山和任妮曾向县政府申请信息公开,要求公开这4千多万征地补偿款的发放和使用情况。但县政府回复称,县政府不掌握“2011年西郊一组征地补偿款的发放及使用情况”的相关信息,建议向所在居委会或村民组咨询。
任妮因此向驻马店中院提起行政诉讼,最终获得法院支持。驻马店中院审理认为,任妮对征地补偿款的使用情况享有知情权,并判令被告确山县政府在判决生效之日起15个工作日内对原告任妮信息公开。
任妮的代理律师周邦俊告诉记者,官司打赢以后,县政府、镇政府包括村里,到现在也没有公开这笔款用到哪了。
周邦俊律师认为,目前,法院的判决已生效半年多,四千多万补偿款至今不知去向,确山县政府相关人员已涉嫌刑事犯罪,纪检监察机关应当及时介入。

确山县政府另一条失信记录。
记者注意到,确山县政府拒不执行法院判决后,原告任妮向驻马店中院申请强制执行。根据全国失信被执行人名单公示系统,驻马店中院已于2017年1月10日将确山县政府纳入失信被执行人名单。
武汉大学司法研究中心研究员崔向前指出,信息公开,你就依法公开就行了,很简单的一个正常行政工作。不公开,要么里面有问题,要么没有把法院和老百姓当回事。
根据我国2014年修订后的《行政诉讼法》,行政机关拒不履行判决、裁定、调解书,社会影响恶劣的,可以对该行政机关直接负责的主管人员和其他直接责任人员予以拘留;情节严重,构成犯罪的,依法追究刑事责任。
崔向前认为,在行政机关拒不执行的情况下,可以对行政机关的主要责任人员进行拘留。因为他代表的是公权力,失信行为失去的是公信力,损害的是政府权威。
去年12月,河南省委办公厅、省政府办公厅联合出台《关于全面推进政务公开工作的实施意见》,全面推进行政决策、执行、管理、服务、结果公开,其中包括土地征收、资金管理等信息的公开。
既有中级法院的判决限期公开,又有省级政府的文件要求公开,确山县政府为何迟迟不公开对不上账的巨额征地款去向呢?记者今天多次联系确山县法制办,负责人岳全德电话始终无人接听。确山县委宣传部相关负责人表示,县里对此事高度重视,但没有正面回应拒不执行法院判决的理由。
该负责人说:“我们正在办理当中,有啥新的东西第一时间跟你联系。肯定得公开。”
原文链接:http://news.xinhuanet.com/legal/2017-04/05/c_1120756336.htm
更多推荐
更多 季令还在深秋,乌蒙山的天气已经寒冷起来,但对于云南省大关县的退伍老兵杨流青来说,这个冬天不会太冷。因为他的官司终于讨到了一个明确的说法。
...
来源:昭通市平安驾校作者:杨流青2020-10-26 18:10
枣阳市七方镇三官村在开展疫情防控工作中对村组隔离工作落实不严,致使车辆可以绕道自由进出村组。七方镇三官村党支部书记、主任马金柱落实村组隔离措...
来源:枣阳市纪委监委2020-02-06 10:31
新型冠状病毒感染肺炎疫情发生以来,天津市各区各部门各单位坚决贯彻落实党中央决策部署和市委要求,按照“四个战时”要求,以最高等级、最严措施扎实...
来源:天津市纪委监委2020-02-06 10:24
新型冠状病毒感染肺炎疫情发生以来,湖北省各级纪检监察机关加强对疫情防控工作的跟踪监督,突出政治监督,严肃查处了一批防控工作中作风不实、履责不...
来源:湖北省纪委监委2020-02-04 09:25
2019年底,武汉市洪山区和平街城管服务中心原党支部书记杨先进受到开除党籍处分。据洪山区监委调查,杨先进在和平街城管服务中心垃圾箱采购、维修...
来源:湖北省纪委监委2020-01-20 10:18
“大娘,您有签约的家庭医生吗?”“有啊。”“医生主要来做什么?”“给我量血压、测血糖,看看病。”2019年12月16日,天气虽然有些寒冷,但...
来源:济南市纪委监委2020-01-17 09:41
2019年以来,甘肃省陇南市徽县纪委监委扎实开展“清卡”行动,全面清查整治利用“一卡通”违规保管、代管、扣留、滞留、骗取惠民惠农财政补贴资金...
来源:徽县纪委监委2020-01-14 09:58
“巡察组来了,开始巡察XX单位了”,这是近年来贵池老百姓们茶余饭后谈论的热点话题,谈笑间也透出对巡察工作最大的肯定。...
来源:池州市纪委监委2020-01-14 09:53
“县林业局干部李某在担任楼台乡金坪村第一书记期间,落实精准扶贫政策宣传工作职责不到位,参与执行精准扶贫政策把关不严,协助化解村级信访矛盾不够...
来源:竹山县纪委监委2020-01-13 09:50
2019年,湖州共查处违反中央八项规定精神问题172起,处理党员干部213人,党纪政务处分150人,同比分别增长49.6%、40.1%、97...
来源:湖州市纪委监委2020-01-10 09:52
截至2019年11月底,北京市各级纪检监察机关共立案3906件,同比增长19.4%,其中,厅局级干部119件,同比增长38.4%;处分289...
来源:北京市纪委监委 作者:郭云峰2020-01-09 09:32
2019年,迪庆州各级纪检监察机关准确把握信访举报工作新形势、新任务和新要求,紧紧围绕主责主业,不断规范工作流程,切实推进纪检监察信访举...
来源:迪庆州纪委监委作者:洛桑竹玛2020-01-08 09:47
2019年,甘肃省陇南市成县纪委监委压实工作责任,畅通信访渠道,强化线索处置,持续释放重拳治腐的强烈信号。全年累计受理处置信访件403件,处...
来源:成县纪委监委 2020-01-07 09:35








































